
17 กรกฎาคม 2566 เวลา 13.30 น. ที่ ศูนย์รับแจ้งความ กองบัญชาการตำรวจสอบสวนกลาง (บช.ก.) นายอัจฉริยะ เรืองรัตนพงศ์ ประธานชมรมช่วยเหลือเหยื่ออาชญากรรม พาตำรวจภูธร จ.ชลบุรี ที่ถูกกล่าวหารีดไถเงิน 140 ล้านบาท จากเครือข่ายเว็บพนันออนไลน์ ร่วมเดินทางเข้าพบ พ.ต.ต.จิรวัฒน ทองท่า สว.(สอบสวน) กก.5.บก.ปปป. เพื่อแจ้งเอาผิด พ.ต.ต.ณัติรุจน์ โชติธนัยสิทธิ์ สว.(สอบสวน) กก.3บก.สอท.2 หรือ “สารวัตร ต้า” ในความผิดฐาน “เป็นเจ้าพนักงานหรือละเว้นการปฏิบัติหน้าที่โดยมิชอบโดยทุจริต” หลังพบว่ามีส่วนในการร่วมวางแผนทำรายงานสืบสวนเท็จ และ ประสานงาน
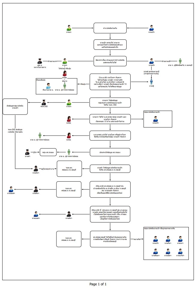
นายอัจฉริยะ กล่าวว่า ตนได้ทำแผนผังคดีรีดเงิน 140 ล้านบาทจากเว็บพนันของนายเป้ ซึ่งเดิมที นายเป้ ได้ร่วมหุ้นทำธุรกิจกับ “นายเจ” และพวกรวม 7 คน มีเงินหมุนเวียนกว่า 2 หมื่นล้านบาทต่อปี ต่อมา เกิดขัดแย้งกัน “นายเจ” จึงแยกออกมาทำเอง โดยมี “เสธ โอ๊ค” คอยเป็นแบ็คให้
ส่วน “นายเป้” มีหลานของ “โก๊ะ ท่าทราย” คอยหนุนหลัง ซึ่งหลังจากแยกตัวออกมาทั้งนายเป้ กับ นายเจ ก็มีการนัดเจรจาเงินส่วนแบ่งธุรกิจ แต่ก็ไม่สามารถหาข้อตกลงกันได้ นายเจ จึงตัดสินใจว่าจ้างเสธ โอ๊ค ให้นำลูกน้องไปอุ้มตัวนายฟู ลูกน้องของนายเป้ ที่คอยทำหน้าที่เป็นคนกดเงิน เพื่อหวังจะรีดเงิน หลังรู้ว่านายฟูมีเงินสดเก็บไว้ที่บ้านกว่า 50 ล้านบาท โดยมี “เสธ โมท” เสธกำมะลอ ลูกน้องของเสธ โอ๊ค เป็นคนจัดการ
สุดท้ายก็ไม่ได้เงินอย่างที่คิด จึงนำข้อมูลเว็บพนันของ นายฟูและนายเป้ ไปให้เจ้าหน้าที่กรมสอบสวนคดีพิเศษ (ดีเอสไอ) ทำคดี แต่ก็ไม่เป็นผล “เสธ โมท” จึงนำข้อมูลดังกล่าวไปให้ตำรวจภูธร จ.ระยอง ก่อนมีการร่วมมือกับ ร.ต.อ.ชยุต รองสารวัตร ชุด ศปอส.ภ.จว.ชลบุรี และ พ.ต.ต.ณัติรุจน์ หรือ “สารวัตร ต้า” จัดทำรายงานสืบสวนเท็จขึ้นมา พร้อมกับบังคับให้พยานบางรายเซ็นชื่อลงไปในรายงานสืบสวน จนนำมาสู่การออกหมายค้น,หมายจับ และนำมาสู่เรื่องราวข่มขู่รีดเงินที่เกิดขึ้น
นายอัจฉริยะ กล่าวว่า ในส่วนของ “สารวัตร ต้า” เรามีหลักฐานข้อมูลการใช้โทรศัพท์ และคำให้การของพยานบางคนที่ยอมรับว่า “สารวัตร ต้า” มีส่วนเกี่ยวข้องกับการวางแผน ออกหมายจับ และ ออกหมายค้น ของขบวนการดังกล่าวจริง วันนี้จึงตัดสินใจพาตำรวจภูธร จ.ชลบุรี ชุดจับกุมที่ตกเป็นแพะถูกดำเนินคดีจากเรื่องนี้ เข้ามาแจ้งเอาผิดกับ“สารวัตร ต้า” อย่างที่ตนเคยว่าไว้ใครทำผิดก็ดำเนินคดี หากคนไหนไม่ผิดก็ต้องปกป้อง
“ภายในสัปดาห์นี้ ตนจะพานายบอย พยานคนสำคัญมาแถลงต่อสื่อมวลชน ที่ บก.ปปป. เพื่อชี้ว่าวันที่มีการนัดพูดคุยกับนายแดนไพรนั้น เป็นการพูดคุยกันเรื่องใด ซึ่งทุกอย่างจะกระจ่างชัดขึ้นมา” นายอัจฉริยะ กล่าว
นายอัจฉริยะ กล่าวอีกด้วยว่า นอกจากเรื่องดังกล่าวแล้ว วันนี้ตนยังได้ถือโอกาสเข้าแจ้งความเอาผิดคณะกรรมการตรวจสอบการทุจริตของ ผกก.ตม.ด่านช่องเม็ก จ.อุบลราชธานี กรณีรีดไถเงินนักท่องเที่ยวชาวลาว ที่ ทาง ผบ.ตร. ตั้งขึ้นมา หลังมีการทำรายงานเท็จขึ้นมาแล้วสรุปผลส่งไปให้ ผบ.ตร. เพื่อต้องการช่วยให้ ผกก.รอดพ้นผิด โดยระบุว่า พยาน 35 ปาก พบการรีดไถเงินนักท่องเที่ยวชาวลาว ไม่มีมูลความจริง ทั้งที่ยังไม่มีการสอบปากคำ ตนจึงมองว่าเป็นพฤติกรรมที่ไม่สุจริตและมีเจตนาช่วยเหลือคนผิด อีกทั้งยังทราบว่ามีการข่มขู่พยานให้พูดว่าไม่มีการเก็บเงิน
“สำหรับผกก. หรือ ผู้ที่ถูกกล่าวหาว่ารีดเงินนักท่องเที่ยวลาว นั้น ทราบว่าเป็นลูกน้องของ พล.ต.อ.สุรเชษฐ์ หักพาล ทั้งยังมีการอ้างชื่อ “บิ๊กโจ๊ก” เพื่อบังคับให้ผู้ใต้บังคับบัญชารีดไถเงินมาให้ครบ 10 ล้าน เพื่อจะนำไปมอบให้บิ๊กโจ๊ก ซึ่งก็ต้องดูบิ๊กโจ๊กว่าจะดำเนินการอย่างไร เมื่อลูกน้องของท่านมีการแอบอ้างชื่อ” นายอัจฉริยะ กล่าว
เบื้องต้น พนักงานสอบสวนได้สอบปากคำผู้ร้องไว้ประกอบการพิจารณาควบคู่พยานหลักฐาน ก่อนประสานส่งต่อผู้บังคับบัญชาพิจารณาสั่งการต่อไป